简体中文
繁體中文
English
中国鸿途投资发展有限公司董事局主席
陈人通
9 年 |
皇冠终身会员 | 好书会员
中国鸿途投资发展有限公司董事局主席; 凤呈祥珠宝(天津)有限公司董事长; 中国鸿途投资发展有限公司创始人,董事局主席; 盛数全球财富创始人;
 
126
指数排行
486
信任指数
     
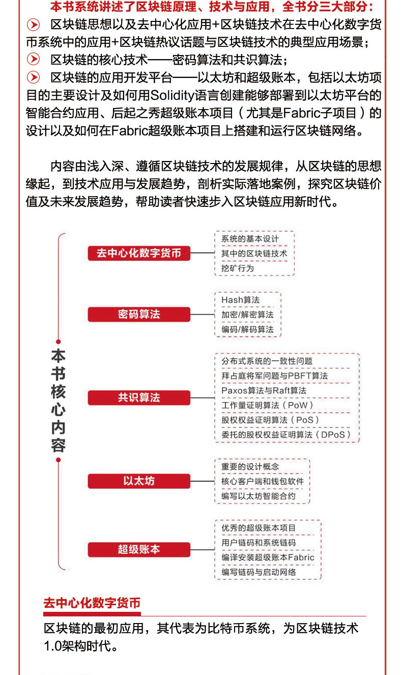
陈人通:《区块链开发从入门到精通》全书分三大部分:区块链思想以及去中心化应用、区块链技术在去中心化数字货币系统中的应用、区块链热议话题与区块链技术的典型应用场景;区块链的核心技术——密码算法和共识算法。
价   格:
购买数量
《区块链开发从入门到精通》全书分三大部分:区块链思想以及去中心化应用、区块链技术在去中心化数字货币系统中的应用、区块链热议话题与区块链技术的典型应用场景;区块链的核心技术——密码算法和共识算法。
浏览数:3203   发布时间:2019/10/25


·书籍名称:
《区块链开发从入门到精通》
·ISBN号: 978-7-5170-7744-2
·出版社: 中国水利水电出版社
·出版时间:
2019.11
·作者:
陈人通




 
经纪人
信任指数排行榜
+11165
+7989
+7510
+6684
+5503
+4834
+3525
+3381
+2843
+2781
+2644
+2245
+2160
+2050
+1869
免责声明:该信息由网站注册会员自行提供,内容的真实性、准确性和合法性由发布会员负责,本站对此不承担直接责任及连带责任


出书大师 | 作者入驻 | 关于我们 | 网站安全 | 联系我们 | 网站首页 | 加盟代理


Copyright ©2018 zuozhebang.cn 版权所有:真自信息科技(上海)有限公司

网站备案号: 沪ICP备18003907号-3 沪ICP备18003907号-2|出版物经营许可证: 新出发沪第U7332号|计算机软件著作权登记证书:软著登字第3440436号|广播电视节目制作经营许可证:(沪)字第04185|

网络文化经营许可证编号:沪网文(2021)1152-084号|增值电信业务许可证号:沪B2-20201633|股权代码:368155

公司地址:上海市闵行区新源路1356号正珏科技园A座316室